加载中...

产品详情

首页 / 产品详情
产品详情 Product display

系统说明:

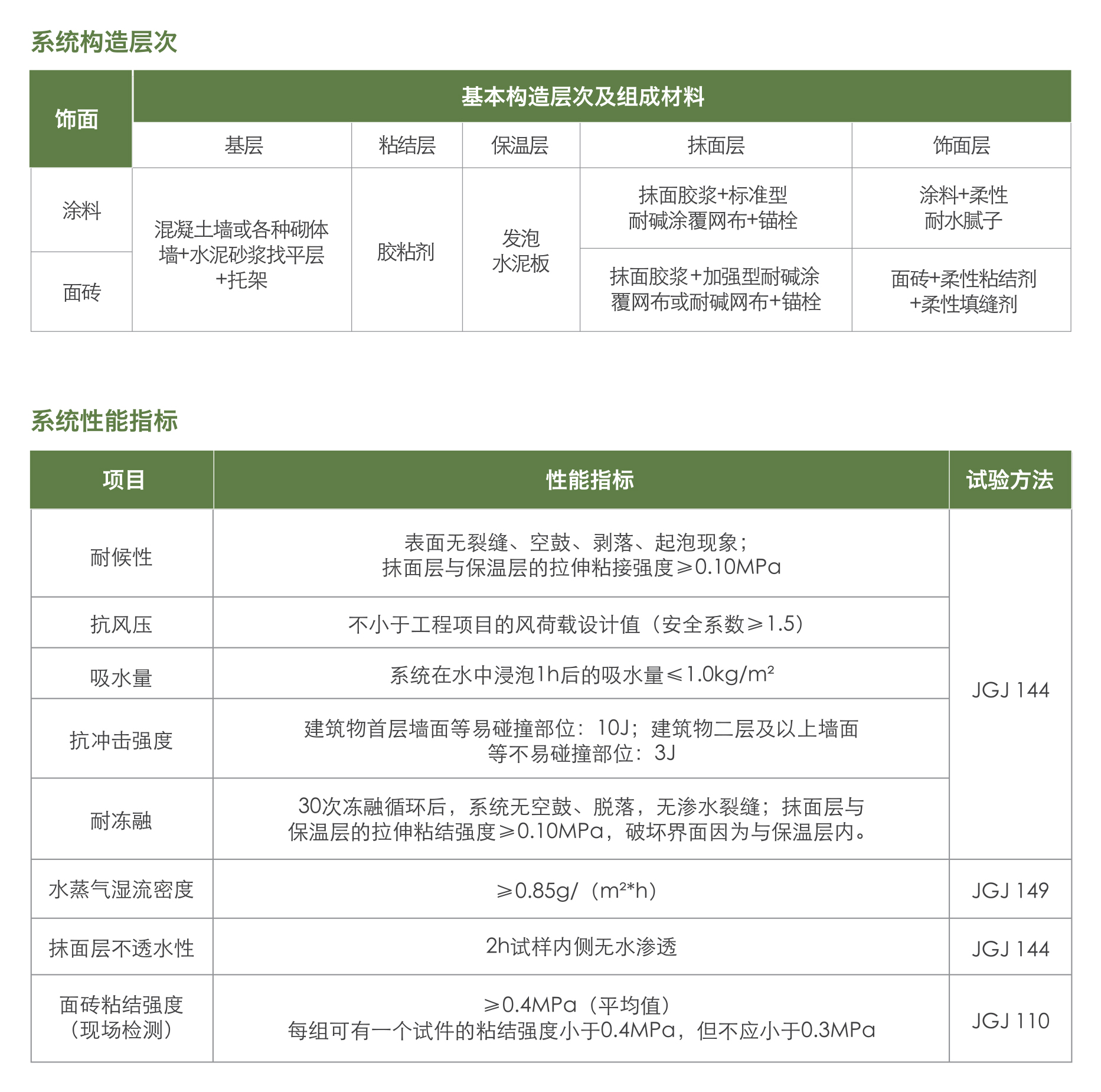
发泡水泥板外墙保温系统是安装在建筑维护结构外墙外侧和屋面保温及饰面系统,由胶粘剂、发泡水泥板、抹面胶浆、耐碱玻璃纤维网格布、锚栓及饰面层等组成。外饰面材料可以采用涂料饰面,也可以采用面砖或石材等饰面材料,具有保温、防水、装饰等一体化功能。

 

系统优点: 

1. 适用于各类建筑、各种墙体的保温

2. 保温隔热效果显著,可在任何区域应用

3. 施工简单、施工周期短,工艺体系成熟

4. 燃烧性能A级

详情说明

发泡水泥板外墙保温系统1.jpg